掌握一手影讯,赢取各类免费电影福利
点进公众号主页后,仅需两步
文|米亚
岁序更替,华章日新。伴随2026新年的到来,2025年电影市场也正式收官。
根据猫眼研究院发布的《2025中国电影市场数据洞察》,2025年全国电影总票房为518.32亿元,同比增长约22%;观影总人次12.38亿,场均人次8.7人,均实现大幅上涨。

这份报告对过去这一年的中国电影市场进行了系统、专业的梳理,通过数据、趋势、案例、洞察全方位复盘2025年中国电影的新现象、新趋势、新挑战,为行业内外提供了有益的参考和启示。
2025年是中国电影整体复苏与结构变化的一年,也是创作迭代与路径探索的一年,在展现出广阔发展前景的同时,也面临着深层挑战。如何持续创作出兼具热度、口碑和新鲜度的优质内容,将成为行业未来发展的关键课题。
01
亮点:整体回暖与创作迭代
回看2025年中国电影市场的整体表现,在经历前几年的调整期后,今年市场呈现出显著的复苏态势。 年度总票房重回500亿台阶,同比增长超两成,观影人次与场均人次的同步提升,反映出观众回归影院的积极信号。

票价亲民化与市场下沉深化,共同构筑了市场基本盘。近三年平均票价呈小幅下降趋势,2025年平均票价41.8元,为近四年来最低。近三年三四线票房占比逐年提升,今年达到47.5%,为近五年最高。年度TOP5影片三四线票房占比除《疯狂动物城2》外,均在50%附近。

从票房分布来看,2025年电影市场在规模修复的同时,结构也在逐步调整。全年票房 TOP10新片中,4部超30亿,8部超10亿。
其中,《哪吒之魔童闹海》以154.46亿刷新影史纪录;《疯狂动物城2》《唐探1900》《南京照相馆》等作品紧随其后。全年国产片票房占比略高于去年,值得注意的是,票房前三甲均含有喜剧元素,印证了该类型稳定的市场号召力。

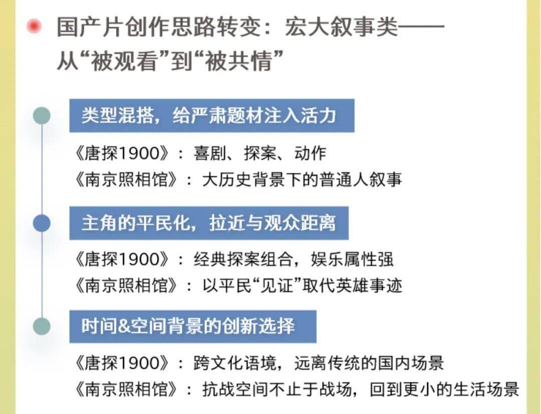
国产片创作思路积极转变,内容加速迭代,成为全年最值得关注的创作趋势。面对观众审美疲劳与叙事需求升级,一批国产电影在叙事视角、情感密度与类型融合上做出了有益探索。
在宏大叙事类作品中,创作重心从“被观看”转向“被共情”。《南京照相馆》以大历史为背景,聚焦普通人的见证与生存,以平民视角取代英雄史诗,拉近了与观众的情感距离。《唐探 1900》则将喜剧、探案与动作元素熔于一炉,在跨文化语境中展开叙事,娱乐属性与主题内涵实现升级。

面对传统类型和经典IP,电影人也尝试在旧框架中寻找新切口,以新视角重塑经典。《捕风追影》在保留警匪对立核心结构的同时,平衡智斗与暴力,并注入高科技犯罪元素,赋予经典类型以“当下性”。《浪浪山小妖怪》则以二维动画与传统国风,重塑西游故事,通过小妖视角展开现实隐喻,引发当代观众广泛共情。
全年动画电影表现尤为突出,成为市场最亮眼的增长极。在《哪吒之魔童闹海》与《疯狂动物城 2》的带动下,动画电影年总票房达252.07亿元,同比上涨271%,实现飞跃式增长。猫眼研究院与哔哩哔哩(B站)联合推出的观察显示,动画电影正以强劲的票房贡献、话题穿透力与跨圈层影响力,刷新行业对动画内容与IP价值的认知。

从《哪吒之魔童闹海》《罗小黑战记2》《浪浪山小妖怪》到《疯狂动物城2》,2025年中国动画电影呈现出显著的 “IP驱动”特征。无论是本土叙事创新,还是好莱坞工业化续作, IP价值不仅直接作用于票房基数,更持续塑造着作品的市场认知度、受众黏性与衍生潜能,进而奠定其在产业链中的长期坐标。
以B站为代表的年轻人及二次元爱好者聚集的平台也成为动画电影宣发期建立认知、扩散话题、发酵口碑的关键阵地。《浪浪山小妖怪》作为从 B站“走出去”的IP,用户对影片细节解读有着浓厚的兴趣,PUGC内容在站内吸引到大量用户观看及讨论。

《疯狂动物城2》IP内容在B站持续活跃9年,狐兔CP为续作提供稳定的情感共鸣基础,用户自发玩梗整活也推动IP继续破圈。这些成功案例也为后续动画电影IP运营与破圈传播提供了宝贵经验。动画IP是否长久,关键在于能否在平台生态中激发用户的二创热情、情绪表达和社交互动,为IP带来新的影响力和话题热度。

02
挑战:发展挑战与未来展望
2025年也是中国电影市场的思变之年。猫眼发布的《2025中国电影市场数据洞察》同样梳理点明了市场发展遇到的多重挑战,为行业突围破局提供思路。
《哪吒之魔童闹海》单片以154亿贡献全年近三分之一票房,市场对头部项目的依赖加深。10亿+国产新片数量与去年持平,但1-5亿及5-10亿区间的国产片累计数量同比去年下降,也暴露出腰部影片力量不足,抗风险能力弱等问题。
在集中力量打造高品质头部内容的同时,电影人也应更加关注5-10亿及1-5亿票房区间的影片培育,通过成本管理、类型创新、精准宣发,补足市场中坚力量,构建更加健康、平衡的市场生态。 在2026年,我们期待看到更多中等体量影片实现突破,丰富市场的“腰部”力量。

与此同时,剔除《哪吒之魔童闹海》后,2025年档期上映影片长线指数同比稳中有升,《南京照相馆》《浪浪山小妖怪》《F1:狂飙飞车》等高口碑影片跑出漂亮的长尾曲线,但非档期上映影片因口碑原因长线指数整体下滑,印证了在观影消费日趋理性的当下,“口碑”依然是决定影片后劲的关键。

此外,影院观众平均年龄再度上涨,2025年票房TOP10影片的受众,普遍以25岁以上女性为主,如何针对不同年龄、性别与兴趣圈层,开发更具共鸣感和目标性的内容成为破局关键。

进口片方面,好莱坞超级英雄电影因引进断层与国内IP运营缺失,受众流失严重,票房量级显著萎缩:《美国队长4》总票房堪堪过亿,新版《超人》仅收6393万。超英电影购票画像呈现“年长化”趋势,女性观众流失明显,该类型在中国市场前景面临挑战。

2025年已经落幕,中国电影市场在震荡与复苏中展现韧性,在迭代与探索中积蓄力量。过去一年,猫眼研究院持续通过数据洞察服务行业,剖析市场“痛点”与“难点”,陪伴行业共同进步。
这份报告也在复盘全年市场的同时,清晰地抛出了行业课题:在观众需求升级、技术迭代加速的背景下,如何在类型成熟度、情绪共鸣能力与市场可持续性之间重新建立平衡?

展望未来,中国电影市场依然具备广阔的发展前景和上升空间。2026年,众人期待的《飞驰人生3》已正式定档春节,《惊蛰无声》《镖人》《熊猫计划2》《抓特务》《千金不换》《澎湖海战》《熊出没·年年有熊》等多部重磅新片也已列阵以待,涵盖喜剧、动作、动画等多元类型,有望在接下来的时间里与观众们陆续见面,并凭借差异化的内容供给为新一年的市场开出红盘。
2026年,让我们继续相约电影院,见证中国电影下一个高光时刻。
/ MORE / 更暴烈,更敢拍,他杀回来了! 2026年100部华语新片来了 年末影剧双爆,他该爆发了! 超30部电影集结跨年档! 《阿凡达3》,值得看吗? 超9万人支持的十年之约,到底变了吗? 从《水浒传》林冲到上海爷叔,他都演透了! 演戏20年被评“戏红人不红”,他回应了! 金鸡提名,新片聚焦孤独症,她变化好大! 从清华学霸到卖房拍电影,终于等到他这部佳作! 绝版阵容、33年前的星爷经典,回来了! 《得闲谨制》首映礼受关注,映后活动不能这么“闹”!