前排了解一下2026年春节档电影预售情况吧!

春节档映前5天,7部新片预售总票房还在努力冲击2亿,热度低于预期,形势不容乐观。


偏偏这时候还有影院站出来控诉《惊蛰无声》发行方干扰排片,随着影院当事人出面发声,已经有网友表示要抵制《惊蛰无声》,一条“我是普通人,我拒绝《惊蛰无声》”的帖子引发上百位网友跟帖。

——《惊蛰无声》是张艺谋导演的春节档新片,主演有易烊千玺、朱一龙、杨幂等人,演员阵容强大,可以和《飞驰人生3》争一争票房冠军。
对于票房动辄几十亿的春节档电影来说,一百多位网友的抵制,犹如一滴水对抗大海,大概率不会对《惊蛰无声》产生影响,更别提一个县城影院想要抵抗资本了,哪怕有网友支持,也很难成功。

实际上,出面发声的当事人都放弃了,他目前唯一的诉求,就是能让影院在春节期间正常放映电影。
这里就记录一下春节档排片风波当事人发声吧。

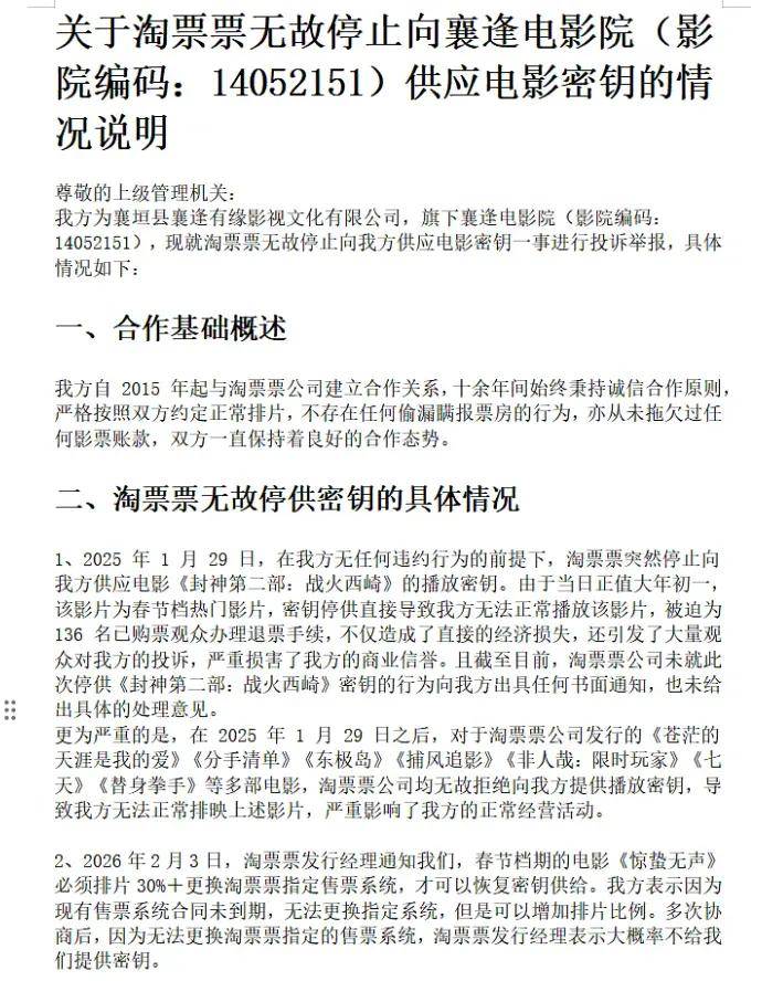
出面发声的当事人是一位十年从业者,他是一家县城影院的负责人,从2025年开始,他负责的影院连续两年被春节档电影发行方干扰排片——2025年是《封神2》,2026年是《惊蛰无声》。

因为没能满足发行方排片要求,且无法更换发行方的售票系统,这家县城影院被停了包括《惊蛰无声》在内的多部电影的密钥,无法上映电影,只能给观众退票。

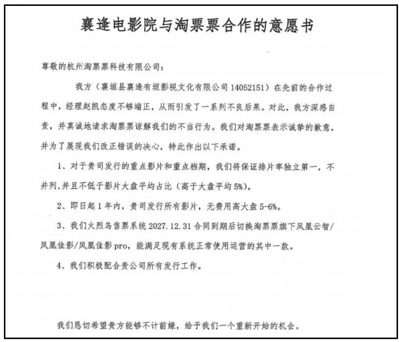
无奈之下,影院负责人步步退让,写了一封又一封意愿书,一遍遍道歉、恳求,承诺一定会保证排片,都没能得到回应,《惊蛰无声》成了压死小影院的最后一根稻草。


当网友看见影院负责人写下“到此时此刻,我就算给到40排片,一样不会有”、“他们已经宣判了”,千言万语都堵在了胸口。


一家县城小影院,可能一年就靠春节档支撑,非要把他们逼到无计可施吗?


另外,正如网友所说,《惊蛰无声》发行方的行为,是不是涉嫌垄断啊?


其实不止《惊蛰无声》发行方,内地两大购票平台,都是又当运动员又当裁判,难怪网友会呼吁严查了。

除此之外,网友还指出,受到春节档排片风波影响的,不光是影院,还有观众,81位被退票的观众,成了资本大战的牺牲品。

观众贡献了预售票房,大冬天订好了行程,一家人聚在一起,想在春节看一场电影,一转头,买好的票说退就退,就只能自认倒霉吗?
当然了,可能有人觉得,这电影是非看不可吗?
对!关键就在这里。


看不看电影是观众的选择,看什么电影也应该让观众选择,资本干扰影院排片,本质是剥夺观众选择权,影院也好、观众也罢,可以看预售成绩排片、买票,可以闭眼排、闭眼买,可以排烂片、看烂片,但是不可以没得选。

——普通人一生中有太多没得选的时候了,如今连过年看个电影都要没得选吗?既然如此,这个电影啊,还真是可以不看呢。
本文未经授权严禁转载违者必究!