
搜狐娱乐专稿 (哈麦/文)12年,拍了6部电影,合计已创造115亿元票房,其中5部赚大钱,韩寒成了中国最成功的商业片导演之一。
除了导演的身份,韩寒还是公司老板,是出品人,其公司上海亭东影业除了主控出品韩寒的电影,还主控开发及参投了除韩寒导演作之外的十几部电影,成为行业内的头部内容公司。在《飞驰人生3》上映前,公司估值已超过13亿元。
《飞驰人生3》还在上映,最终总票房可能冲44亿元,净利润可能超过10亿元。
算上这次成功,韩寒的身家将进一步上涨。
《飞驰人生3》净利可能超10亿
截至3月12日,《飞驰人生3》累计票房达到了41.6亿元,投资方分账14.76亿元。

根据灯塔专业版的预测,《飞驰人生3》最终总票房可能落在43.87亿元,如果达成,最终投资方分账将达到15.5亿元上下。
《飞驰人生》第一部2018年10月末拍摄期接受媒体探班时,韩寒亲口透露,电影制作成本大概3.5亿元,加上宣发应该接近5亿元。


《飞驰人生2》《飞驰人生3》都没有曝光过具体的成本。
可以推测的是,拍摄《飞驰人生》时,正是行业最火爆的时候,投资方大多有钱、大方。而拍摄后两部时,整个行业经历了资本寒冬,大家都更克制,更务实。而韩寒在第一部得了经验后,再拍续集,在项目管理、成本控制方面自然也会有所提升。
另一方面,《飞驰人生》98分钟,《飞驰人生2》121分钟,《飞驰人生3》126分钟,片长在变长,赛车戏在升级,尤其是第三部,赛车戏是最大的亮点,量很足,因此相比第一部很难把制作成本大幅降下去。
不过,在行业内公司钱都不再充裕,春节档的宣发竞争强度相对减下来的情况下,宣发成本倒是有不小的压缩空间。
综合来看,《飞驰人生3》制作+宣发总成本是有可能做到跟《飞驰人生》相当水平的。
假设《飞驰人生3》总成本5亿元,最终投资方分账预计达到15.5亿元,净利润10.5亿元。
当然,之后还会有卖网播版权等收入,总的净利润有可能落在11亿元上下。
《飞驰人生3》主要出品方有9家,联合出品方有16家,韩寒的上海亭东影业是项目备案方(版权方),也是排在首位的第一大出品方,还是联合发行方之一,应该会分到最多的利润。
具体能分多少,得看上海亭东影业在其中占的投资份额。假设所占份额50%,那能从票房得到的净利润分成就能达到5.25亿元。
6部导演作5部赚钱
韩寒当导演后拍了六部电影,除了《四海》亏损,其他五部都赚钱,成功率非常高。
2014年上映的导演处女作《后会无期》票房6.28亿元,投资方分账2.48亿元。
《后会无期》前期制作成本5000万元。按制片人方励的说法,路金波的果麦文化和方励的劳雷影业各承担制作成本的50%。电影上片后的票房收入首先回收两家的现金收入,利润部分由韩寒与两家公司按商定的分成比例各自回收,利润部分韩寒要占大头。
电影制作后期,路金波又将博纳影业的于冬拉了进来,博纳投入了8000万元。
《后会无期》前期投入的钱没够用,超支了2000万元,也就是说制作成本最终达到了7000万元。果麦、劳雷、博纳合计投入的总成本1.3亿元。
投资方分账减去总成本,2.48亿元票房分账获得的净利润1.18亿元。加上卖网播版权的收入,总利润是很可观的。
2017年春节档上映的《乘风破浪》票房10.46亿元,投资方分账3.87亿元。
韩寒在接受采访时亲口透露过该片总投资1.6亿元,“如果不算打打杀杀的玄幻类喜剧,这应该是中国投资最高的喜剧片。”

而且韩寒透露,自己的亭东影业是这部电影的主控,投资占一半到一半以上。
当时记者问的是总投资成本是多少?如果韩寒说的这1.6亿只是制作成本,不包括宣发成本,那加上宣发,总成本可能超过2亿元,预计在2-3亿元之间。
如果这1.6亿指的是包含宣发的总成本,那光3.87亿元票房分账带来的净利润高达2.27亿元,韩寒的公司分走大半。
2019年春节档上映的《飞驰人生》票房17.28亿元,投资方分账6.33亿元。
该片制作成本3.5亿元,加上宣发总成本大约5亿元。光6.33亿元票房分账获得的净利润1.33亿元。
2024年春节档上映的《飞驰人生2》票房33.61亿元,投资方分账12.01亿元。
如果这部续集总成本跟《飞驰人生》接近,控制在5亿元内,那净利润超过7亿元。
唯一亏损的是2022年春节档上映的《四海》。《四海》票房5.42亿元,投资方分账1.93亿元。
参投方果麦文化曾公告,投资1300万元购买《四海》5%投资份额,由此推算,《四海》的总投资额为2.6亿元。
果麦称投资《四海》预计为公司带来约700-900万元的亏损。

《四海》最终投资方分账1.93亿元,总投资额2.6亿元,账面亏损6700万元。按果麦文化占5%投资份额算,果麦文化的亏损额应为335万元。而公司公告的亏损额预计为700-900万元。这说明,《四海》仅以票房计的亏损不止6700万元,而是1.4-1.8亿元,这中间的差值可能是宣发费等,约0.73-1.13亿元,那2.6亿元总投资额很可能只是制作成本,加上宣发,总成本3.33-3.73亿元。
名下公司估值超13亿
韩寒第一部电影成功后,就成立了自己的影业公司上海亭东影业,第二部《乘风破浪》就变成了自己的公司主控,其他合作伙伴参投,自己享受最大的票房收益。
韩寒做亭东影业一开始的目标就很清晰,“做一个真正具有市场竞争力的影业公司,不会只投我自己的电影。我们也会去找一些好的电影项目,去孵化、去主控。”
除了韩寒自己导演的六部电影,亭东影业这些年还投资了《万万没想到》《杀破狼·贪狼》《解忧杂货店》《地球最后的夜晚》《阳光劫匪》《扬名立万》《人生路不熟》《念念相忘》《里斯本丸沉没》《冲撞》《恶意》《长空之王》《浪浪人生》《三国的星空第一部》《下一个台风》等十多部电影,这其中多数都是挣钱的。
票房11.84亿元的《人生路不熟》、票房8.54亿元的《长空之王》、票房4.57亿元的《浪浪人生》亭东影业都是项目备案方和第一大出品方,卖了7647万元的爱情片《念念相忘》亭东影业也是项目备案方和第一大出品方。这几部亭东主控开发的电影中,韩寒担任《长空之王》《浪浪人生》监制,亲自把关。
票房9.26亿元的《扬名立万》亭东影业是第三大出品方,能分不少收益。
依赖韩寒,同时又培养新导演,以及广泛参与其他项目,亭东影业已经成为电影行业举足轻重的内容公司。
亭东影业成立于2015年07月21日,注册资本1369万元,韩寒担任法定代表人。
2025年12月17日,博纳影业对于参股公司上海亭东影业的一则减资及关联交易公告中,披露了亭东影业的经营及估值情况。
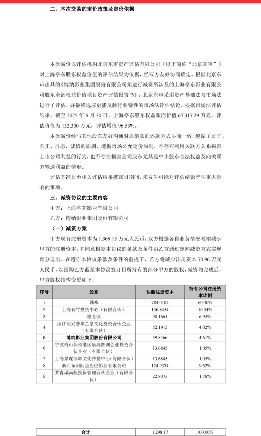
博纳影业减资后,第一大股东韩寒持有亭东影业60.40%股份。

浙江东阳阿里巴巴影业是亭东影业第三大股东,持有9.62%股份。
韩寒的出版人路金波持有亭东影业6.95%股份,为第四大股东。
博纳影业的持股比例降为4.61%,为第五大股东。
亭东影业2025上半年营收1亿元,净利润2200万元,净资产6.73亿元。
博纳影业的减资以评估机构北京东审资产评估有限公司对上海亭东股东权益价值的评估结果为依据,北京东审采用更能反映行业特性的市场法评估结论,截至2025年6月30日,上海亭东股东权益账面价值6.73亿元,评估价值为13.23亿元,评估增值96.53%。

不算个人资产,仅按所持亭东影业股权算,韩寒已经是身家8亿的富豪。
这还是按《飞驰人生3》上映前给的估值。《飞驰人生3》爆赚,亭东影业资产、估值都会提升,韩寒的身家也会增厚。